急性肺损伤(ALI)及其更为严重的形式急性呼吸窘迫综合征(ARDS)是一种与M1/M2巨噬细胞极化失衡密切相关的危及生命的疾病。现有治疗策略因副作用、给药途径受限及靶向性差而存在诸多争议,限制了其临床应用。近年来,草药医学的发展揭示了许多具有抗炎作用的化合物,这些化合物有望应用于ALI的治疗。其中,佛柑内酯(bergapten)是一种从无花果属(Ficus simplicissima Lour.)中分离出来的补骨脂素类化合物,尽管它主要被用于抗癌治疗,但其对ALI的潜在疗效仍未被探索。由于bergapten的低溶解性和不良体内分布,大大限制了其应用潜力,因此,迫切需要开发一种能够提高bergapten靶向性和疗效的递送系统,用于ALI的治疗。

针对上述问题,广州中医药大学张忠德团队开发了一种具有生物活性且靶向肺部的脂质纳米药物,命名为Ber-lipo,该纳米药物将bergapten与二棕榈酰磷脂酰胆碱(DPPC)脂质体结合。DPPC是肺表面活性剂的主要成分,具有帮助药物递送至肺部的作用。Ber-lipo在体外和体内均显示出良好的稳定性、生物分布和生物相容性,并显著改善了小鼠ALI表型,包括肺水肿、促炎状态、肺损伤、肺功能障碍和肺通透性。此外,Ber-lipo通过减少促炎的M1型巨噬细胞并增加抗炎的M2型巨噬细胞,维持了巨噬细胞极化的平衡。机制上,Ber-lipo抑制了TLR4/MyD88/NF-κB信号通路的激活。总之,该研究首次证明了Ber-lipo通过调节巨噬细胞极化,缓解ALI症状,为临床ALI治疗提供了一种有前景的策略。相关研究在2024年10月1日以“Inhalable and bioactive lipid-nanomedicine based on bergapten for targeted acute lung injury therapy via orchestrating macrophage polarization”为题发表于《Bioactive Materials》(DOI: 10.1016/j.bioactmat.2024.09.020)上。

图1 开发具有生物活性且具有肺靶向性的Ber-lipo,通过抑制 TLR4/MyD88/NF-κB 信号通路的激活来维持巨噬细胞极化的稳态,从而增强小鼠 ALI 治疗
(1) Ber-lipo的合成及表征
本研究通过多项实验验证了Ber-lipo的物理化学性质和治疗效果。透射电子显微镜(图2A)显示,Lipo和Ber-lipo均呈均一球形,直径约为115 nm,动态光散射(图2B)进一步证实了Lipo和Ber-lipo的平均粒径分别为111.2 nm和116.1 nm。电泳光散射(图2C)显示其zeta电位分别为-9 mV和-7 mV,表明bergapten与Lipo具有良好的电荷相容性。粒径和多分散指数的7天监测结果(图2D-E)显示其在水中保持良好稳定性。细胞实验中,Dil标记的Lipo在RAW264.7细胞中分布均匀,且LPS刺激无显著影响(图2F)。在急性肺损伤(ALI)小鼠模型中,IVIS成像(图2G-K)表明,Dir标记的Lipo在肺部的积累随时间增加,且在血液中具有良好稳定性(图2L)。这些结果共同证明了Ber-lipo在ALI治疗中的潜力。

图2 Ber-lipo 的特性。(A)使用 TEM 可视化的 Lipo 和 Ber-lipo 的形态。(B)通过动态光散射法分析 Lipo 和 Ber-lipo 的尺寸分布。(C)通过电泳光散射法测试室温下在水中稀释的 Lipo 和 Ber-lipo 的表面 zeta 电位。(D)在水中储存 7 天后 Lipo 和 Ber-lipo 的尺寸稳定性。(E)连续 7 天内 Lipo 和 Ber-lipo 在水中的多分散指数。(F)用共聚焦显微镜成像的 Dil/Dil@lipo 在有或没有 LPS 刺激的 RAW264.7 细胞中的生物分布。 (G) IVIS 下观察到Dir/Dir@lipo 在 ALI 小鼠体内的生物分布示意图。 (H–L):(H)通过 IVIS 成像观察腹膜内注射 Dir@lipo 和 Dir 后不同时间段在主要器官中的体内生物分布。 (I) 各组肺与肝荧光强度比的统计分析。 (J–L) 肝脏、肺和血液中荧光强度的统计分析
(2) Ber-lipo的生物相容性与安全性评估
为评估Ber-lipo的体外生物相容性,使用了RAW264.7细胞和HUVECs,并通过CCK-8、活/死染色和细胞骨架染色检测其毒性。结果显示,在2.5−40 μM浓度下,bergapten和Ber-lipo的细胞活性与对照组相似,但80 μM浓度的bergapten导致24%的HUVECs死亡,而Ber-lipo未表现出类似毒性,表明Lipo减轻了bergapten的毒性(图3A-B)。活/死染色进一步证明了Ber-lipo在40 μM浓度下的良好生物相容性(图3C-D)。体内实验中,溶血试验显示Ber-lipo的溶血比率低于5%(图3E),HE染色结果显示心脏、肾脏、肝脏和脾脏组织无明显病理变化,确认了其体内安全性(图3F)。Ber-lipo的安全性源于其脂质体载体,尤其是DPPC成分,有助于药物靶向肺部并减少毒性。

图3 Ber-lipo在体内和体外均具有良好的生物相容性。(A、B) 分别在 RAW264.7 和 HUVEC 细胞中进行 CCK-8 测定。(C) HUVEC 中的活细胞/死细胞染色。 (D) HUVEC 中的细胞骨架染色。使用共聚焦显微镜。(E) Ber-lipo 的溶血率测定。(F) 使用 HE 染色对 LPS 诱导的 ALI 小鼠的心脏、肝脏、脾脏和肾脏进行组织病理学评估。
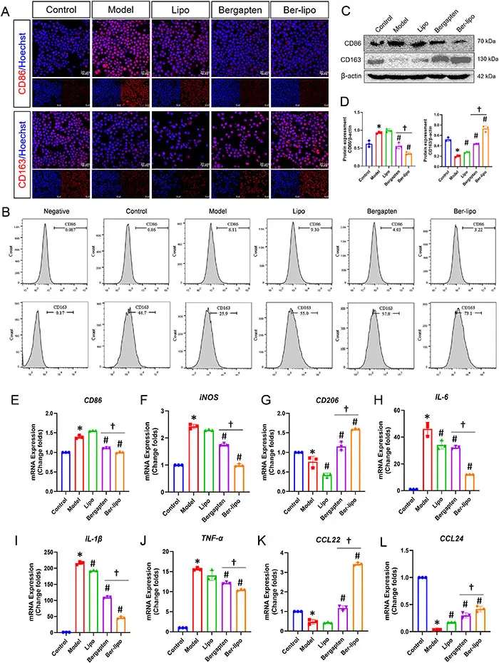
(3) Ber-lipo调节巨噬细胞极化平衡以改善ALI炎症
研究人员通过评估Ber-lipo对M1/M2巨噬细胞极化的影响,发现Ber-lipo能够有效维持巨噬细胞的极化平衡,从促炎状态向抗炎状态转变。免疫荧光染色(图4A)显示,LPS刺激后M1型巨噬细胞标志物CD86表达增加,而Ber-lipo处理显著减少,同时M2型巨噬细胞标志物CD163表达增加。流式细胞术结果(图4B)表明,Ber-lipo处理后,CD86+ M1巨噬细胞比例从模型组的8.11%降至3.22%,而CD163+ M2巨噬细胞比例从25.9%升至73.1%。Western blot(图4C & D)和qRT-PCR(图4E-L)进一步证实,Ber-lipo减少了M1标志物及其炎症因子的表达,增加了M2相关基因的转录水平。这些结果表明,Ber-lipo通过调节M1/M2极化,具有抗炎作用,可能对ALI及其他炎性疾病具有治疗潜力。

图4 Ber -lipo在体外对维持 M1 和 M2 巨噬细胞极化平衡的影响。(A)通过免疫荧光染色显示 RAW264.7 细胞中 CD86 标记的M1 和 CD163 指示的 M2 的分布。(B)通过流式细胞术检测 RAW264.7 细胞中 CD86 + M1 和 CD163+ M2 的比例。(C)通过蛋白质印迹法检测 RAW264.7 细胞中 CD86 和 CD163 的蛋白质表达。(D)通过 imageJ 软件对蛋白质条带进行量化。 (E–L) 使用 qRT-PCR 标准化 CD86、iNOS、CD206、IL-6、IL-1β、TNF-α、CCL22 和 CCL24 的 mRNA 表达。内部控制,α-微管蛋白。M1 表型标记:CD86、iNOS、IL-6、IL-1β 和 TNF-α。M2 表型标记:CD163、CD206、CCL22 和 CCL24
(4) Ber-lipo 对体外上皮和内皮完整性的保护作用
该团队通过评估Ber-lipo对内皮和上皮屏障完整性的保护作用,特别是ZO-1蛋白的表达,探讨其对ALI的修复效果。免疫荧光染色(图5A)显示,在MLE-12和HUVEC细胞中,模型组ZO-1蛋白(红色)表达显著减少、破裂或排列不规则,表明细胞通透性增加;而在bergapten和Ber-lipo处理组,ZO-1蛋白密封了细胞间隙,恢复了屏障完整性。进一步的Western blot分析(图5B)显示,模型组ZO-1表达显著降低,而药物处理组恢复了ZO-1的表达,Ber-lipo效果优于bergapten。这些结果表明,Ber-lipo在体外能够有效修复ALI引起的上皮和内皮屏障损伤。
|
科研咨询+技术服务
|
医学实验服务
|
|
创赛生物 提供高品质的医疗产品和服务 |
联系我们 |
产品中心 |
扫码关注
关注公众号 扫码加客服
|